K8凯发官网K8凯发官网:以下的文字,不做任何医疗建议,只做信息分享,请在专业人员的指导下进行。
抗衰手段千千万,最近几年比较火的有干细胞,靶向清除体内衰老细胞。(相关阅读:想要逆龄如18岁?除了抗衰老,还得赶走这些“僵尸细胞”……)
基因再编程技术中,利用山中因子把体内成熟细胞转化成多能诱导干细胞。(相关阅读:Cell最新:两大关键长寿基因,做到这一点,多活10年...)
就在最近,一项来自哈佛医学院Paul F. Glenn衰老生物学研究中心的研究发现,通过利用一些营养化学成分,在不伤害细胞本身的前提下,便可以轻松逆转细胞衰老。
7月12日,哈佛医学院Paul F. Glenn衰老生物学研究中心的研究人员在衰老期刊Aging上发表了一项研究,研究结果发现,通过化学诱导重编程技术,可以逆转细胞衰老。
研究人员已知,细胞衰老是一种永久性的细胞周期停滞状态,可通过阻止衰老和受损细胞的增殖来促进伤口修复、组织重塑和避免癌症。
衰老与细胞形态、染色质结构的改变以及炎症因子的释放有关,这一过程被称为衰老相关分泌表型。
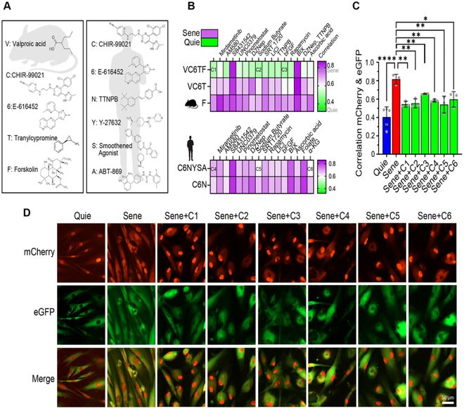
为了评估 (核细胞质区室化NCC )系统在检测恢复年轻功能和基因表达模式的干预措施方面的适用性,研究人员首先测试了它是否可以检测遗传介导的表观遗传年龄逆转的影响。
结果发现,山中因子 OCT4、SOX2 和 KLF4 (OSK) 的异位表达可恢复衰老细胞和组织的年轻基因表达模式、表观遗传年龄和年轻功能。
此外该研究发现,特定基因(称为山中因子)的表达可以将成体细胞转化为诱导多能干细胞(iPSC)。
接着,哈佛大学团队使用先进的基于细胞的测定法来识别六种化学组合,结果发现,这些化学组合可以使 NCC 和全基因组转录谱恢复到年轻状态,在不到一周的时间内逆转转录组年龄。
此外,研究小组还表明,这些化学混合物可以使小鼠细胞恢复活力,改善视力并延长寿命。
研究人员目前正在计划进行人体临床试验,以测试化学混合物的安全性和有效性。
总之,这项研究的结果表明,逆转衰老,不仅可以通过医疗遗传手段,也可以通过化学手段,在不伤害细胞本身的情况下,逆转细胞衰老。
维生素 A 化合物,例如视黄醇和视黄酸,这些成分可作为长期外用,帮助修复受阳光损伤的皮肤和减少细纹和皱纹。
维生素 C 是一种强效抗氧化剂,它可以保护皮肤免受游离基损伤。(游离基是指破坏皮肤细胞并形成皱纹的不稳定氧分子。)
α-羟基酸(AHA)包括乙醇酸、柠檬酸和乳酸,用于去除死皮细胞(去角质)。
定期使用 AHA 产品能促进皮肤更好地吸收其他产品,并刺激色素均匀的光滑新皮肤生长。
此成分可能有助于减少眼睛周围的细皱纹,并保护皮肤免受阳光伤害。(相关阅读:辅酶Q10适合什么人?你知道吗?
这些分子是活生物体的天然成分,某些肽能够刺激胶原蛋白产生,已证实可改善肤质和皱纹。
绿茶、红茶和乌龙茶中含有具有抗氧化剂多酚儿茶素,还有抗发炎特性的化合物。
葡萄籽提取物具有抗氧化和抗炎特性,此外,葡萄籽提取物还有助于促进胶原蛋白产生。(相关阅读:完了,人类可能要活200岁了?中科院发现抗衰神器PCC1...)
这也是一种抗氧化剂,是维生素 B-3(烟酸)的衍生物。有助于减少皮肤中的水分流失,并可以改善皮肤弹性。(相关阅读:烟酸和烟酰胺可以美白吗?看完这篇恍然大悟......)
这项研究发现,通过一些营养成分,也可以达到抗衰的目的,看来有些基础的营养素,是抗衰非常重要的。
特别声明:以上内容(如有图片或视频亦包括在内)为自媒体平台“网易号”用户上传并发布,本平台仅提供信息存储服务。
仗打了一千多天后,美国才后知后觉发现不对劲:中国三年前的抉择竟早已是正确答案!
刘亦菲现身哈尔滨,带火了“东北姨太风”:上半身打麻将,下半身跳芭蕾,美到落泪!
李亚鹏直播再谈嫣然医院关停风波:我那么多地方做得不成功一定有它的道理,没想到迎来转机;当晚直播间销售总额或超7500万
华为Pura 80系列开启新年礼遇:至高优惠1500元,到手即享鸿蒙6
LLVM代码库已记录AMD下代RDNA 5独立显卡GPU gfx1310
技嘉推出镜面WOLED显示器GO27Q24G:27英寸QHD 240Hz
CannonKeys推出全新PFF低矮等高键帽方案 面向定制机械键盘玩家

